最新通知

当前位置: 首页 > 教务动态 > 最新通知 > 正文

关于2013年创建省级示范高职院校立项期间工作安排的通知

来源:作者:发布时间:2013-07-05
  • 各系(部)、处室:

按照《四川省教育厅 四川省财政厅关于确定2013年度“省级示范性高等职业院校建设计划”立项建设院校的通知(川教函〔2013〕438号)》文件(见附件1)精神,根据7月5日上午召开的2013年“创示”领导小组工作会会议要求,结合蹇路书记、薛建平院长及相关院领导在会上的重要指示,现就2013年创示立项期间的工作作如下安排和要求:

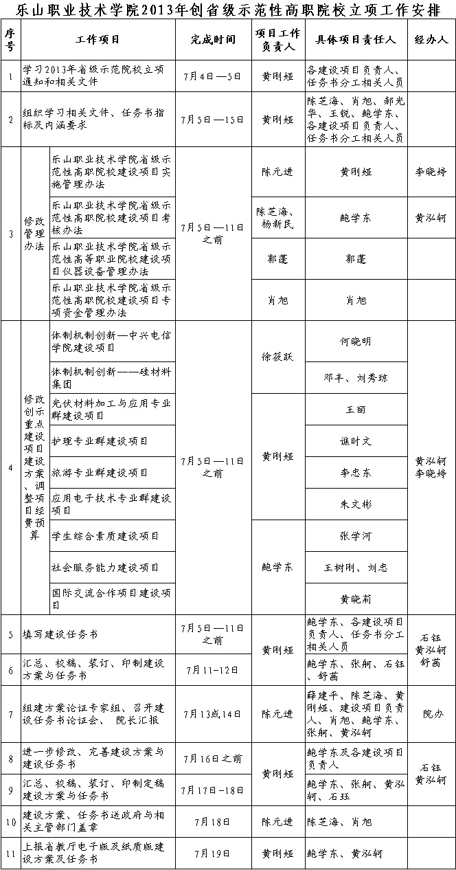
1、各相关项目负责人须按照创示立项工作安排(见附件2)推进要求,保质保量按时完成工作;

2、各建设项目负责人在修改《建设方案》和填写《任务书》时须着重注意以下几点:

(1)认真研读国家教育部、省教厅发布的各个文件内涵要求(见附件6);

(2)对照教育部、教育厅的相关文件项目与内涵要求对所承提的建设项目中所列建设任务与内容进行逐一检查,在修改与完善建设方案中应结合学院实际情况,既要保证符合教育部、教育厅的相关文件要求,同时又要体现重点建设项目的特色;

(3)在制定项目建设阶段目标和验收要点时应注意既要体现示范、引领、辐射、带动作用,又要具有针对性、实效性和可操作性;

(4)任务书(见附件3)的预期目标、验收要点、资金分配须与新修改的建设方案保持一致;

(5)建设方案修改须在原有建设方案(见附件4)上进行,对于修改部分须用红色标注,字体格式应与原有文本要求一致;

(6)建设资金分配请按照资金分配预算表进行,具体分配方案和要求见附件5。

请各负责人按照以上安排和要求完成各项工作,由项目工作负责人与建设项目责任人负责督查与指导工作完成情况。

所有附件已打包为一个文件:

附件1:《四川省教育厅 四川省财政厅关于确定2013年度“省级示范性高等职业院校建设计划”立项建设院校的通知(川教函〔2013〕438号)》

附件2:创示立项工作安排

附件3:四川省示范性高等职业院校项目建设任务书

附件4:《建设方案》原稿

附件5:资金分配预算表

附件6:教育部、省教厅学习文件

附件7:《任务书》样本

学院创示办

二〇一三年七月五日


地址:四川省乐山市市中区青江路中段1336号

学历证明电话:0833-2273202

实习监督咨询:0833-2274245