最新通知

当前位置: 首页 > 教务动态 > 最新通知 > 正文

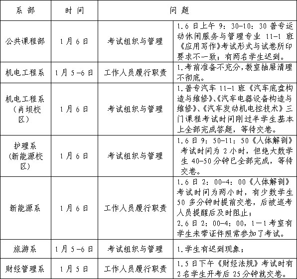
2012-2013学年第一学期期末考试情况第二次通报

来源:作者:发布时间:2013-01-07

各系部:

2013年1月5日教务处对全院期末考试工作进行了第一次通报;现将1月5日—1月6日考试情况作第二次通报如下:

教务处

2013年1月7日


地址:四川省乐山市市中区青江路中段1336号

学历证明电话:0833-2273202

实习监督咨询:0833-2274245