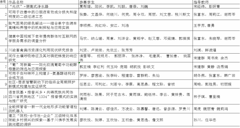
根据团省委《关于举办第十八届“挑战杯”四川省大学生课外学术科技作品竞赛的通知》,经二级学院团委推荐、校内外专家评审,现将拟推荐参加第十八届“挑战杯”四川省大学生课外学术科技作品竞赛的作品进行公示。
公示期2025年4月25日起至2025年4月27日止。公示期间,任何单位和个人对推荐项目有异议的可于2025年4月27日前以书面形式向校团委反映情况,以个人名义反映的应署真实姓名及联系方式,以单位名义反映的应加盖单位公章。校团委将对反映的问题进行调查核实。
特此公示。

共青团sunbet申搏官方网站委员会
2025年4月25日